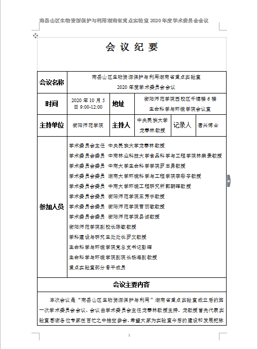
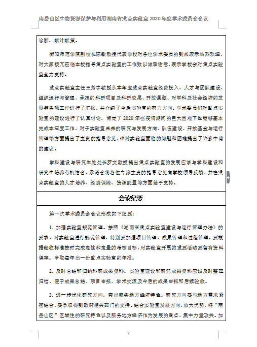
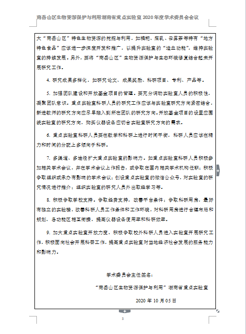
南岳山区生物资源保护与利用湖南省重点实验室2020年度学术委员会会议

作者: 时间:2020-10-06 点击数:

 

 

地址:今年会jinnianhui西校区 行政办公楼      邮编:421008   联系电话:0734-8486744     邮箱:smkx@hynu.edu.cn 

版权:Copyright ©2021 jinnianhui今年会|官网 All Rights Reserved